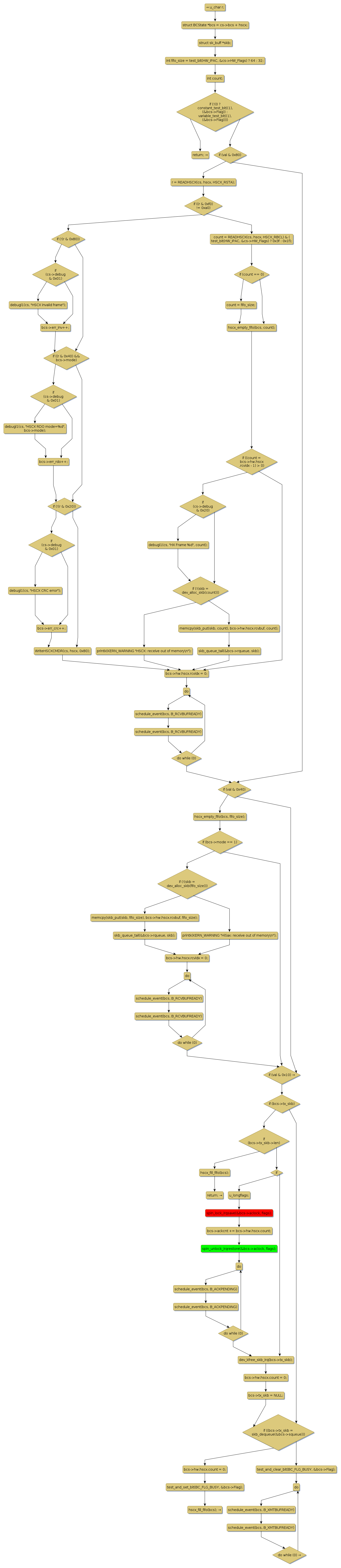
Instance Verification Kit (IVK)
spin lock @ [5015+39+/linux-3.19-rc1/drivers/isdn/hisax/hscx_irq.c]
Instance Signature: aclock
|
The Matching Pair Graph:
|
|
Function Name
|
Control Flow Graph (CFG)
|
Events Flow Graph (EFG)
|
Source Correspondence
|
|
hscx_interrupt
|
|
|
[2860+14+/linux-3.19-rc1/drivers/isdn/hisax/hscx_irq.c]
|